根據市場監管總局發布的公告,被納入中國強制性產品認證(CCC認證)管理的電動汽車供電設備主要包括生活中常見的固定充電樁、移動式充電設施以及隨車充電設備。具體而言:

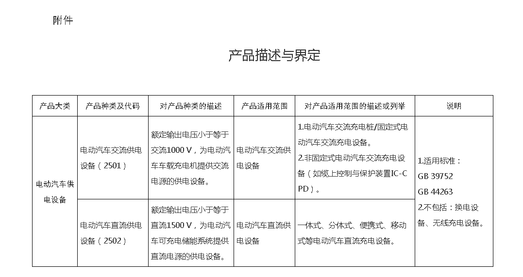
1.固定充電樁:這類設備通常安裝在特定位置,如住宅區、商業中心、公共停車場等地,為電動汽車提供穩定的電能補充。它們可以是交流或直流形式,其中直流快速充電樁能夠提供更高的充電速率,適用于需要快速補充電量的應用場景。對于交流充電樁而言,其額定輸出電壓小于等于交流1000V,為電動汽車車載充電機提供交流電源。

2.移動式充電設施:與固定充電樁不同,這類設備具備便攜性和靈活性,可以方便地搬運到不同的地點使用。它們通常體積較小,重量較輕,適合臨時應急充電或者個人用戶外出旅行時攜帶。移動式充電設施同樣分為交流和直流兩種形式,其中直流快充版本可以在短時間內完成車輛電池的大部分充電過程。非固定式電動汽車交流充電設備(如纜上控制與保護裝置ICCPD)也被包括在內。

3.隨車充電設備:這些是專門為電動汽車配套設計的小型便攜式充電器,允許車主隨時隨地為其愛車充電。它們一般通過家用插座連接電網,雖然充電速度相對較慢,但因其便捷性和低成本而受到廣泛歡迎。隨車充電設備多數采用交流方式工作,但也存在部分支持直流快充功能的產品。對于直流供電設備,其額定輸出電壓小于等于直流1500V,為電動汽車可充電儲能系統提供直流電源的一體式、分體式、便攜式、移動式等電動汽車直流充電設備也被納入了CCC認證范圍。
此外,公告還特別指出,為了確保認證質量和風險可控,在過渡期內將積極采信企業已有的國際認證等檢測認證結果,降低企業認證成本、縮短認證時間。這意味著,如果企業在國際市場已經獲得了相關認證,則這部分成果可以在一定程度上得到認可,從而簡化國內CCC認證流程。
值得注意的是,盡管電動自行車用鋰離子蓄電池及其充電器自2025年11月1日起也需要經過CCC認證并標注CCC認證標志后方可出廠、銷售、進口或者在其他經營活動中使用,但這并不直接影響到電動汽車供電設備的CCC認證規定。

綜上所述,通過將具有較高安全風險的電動汽車供電設備納入CCC認證管理,中國政府旨在切實筑牢產品質量安全底線,保障消費者權益和社會公共安全。企業應當密切關注相關政策動態,并提前做好準備,以適應即將到來的變化。同時,這也提醒廣大消費者,在選購相關產品時要特別留意是否具備合法有效的CCC認證標識,以此保障自身權益和社會公共安全。